2025年长沙县小学学区划分范围公布

潇湘晨报

长沙县义务教育阶段2025年

秋季新生入学网上报名办法

为进一步贯彻落实义务教育法,确保适龄儿童按时入学完成九年义务教育,根据长沙市人民政府办公厅《关于进一步加强普通中小学招生入学管理工作的通知》(长政办发〔2022〕21号)文件精神,结合2025年我县实际,特制定本办法。

一、网上报名基本要求

1.凡2025年秋季需在我县入读公办学校小学一年级、初中一年级的新生必须登录长沙县智慧招生入学平台录入相关信息,进行网上报名(民办学校小学六年级毕业生计划就读我县公办初中一年级的学生需参与本次网上报名,计划到我县民办学校就读小学一年级、初中一年级的新生不参与此次网上报名)。

2.新生网上报名时间:2025年4月1日—4月15日下午5点。网上报名必须坚持诚信原则,报名截止后,上报提交信息不能再修改。

3.根据《湖南省中小学生学籍管理办法》的有关规定,毕业年级(小学六年级和初中三年级)原则上不插班、不转学。义务教育阶段其他年级(小学二年级至小学五年级,初中二年级)插班生,7月5日-7月9日需在网上报名,按照今年5月上旬出台的《长沙县义务教育阶段2025年秋季招生入学办法》执行。

4.长沙县智慧招生入学平台网址http://zs.educsx.cn,家长只需使用本人手机号码注册,即可进行网上报名。

二、无户无房的务工人员随迁子女入学基本条件

凡在我县无户无房的务工人员随迁子女申请到我县就读小学一年级和初中一年级的新生,要求适龄儿童父母或其他法定监护人具有有效期内的居住证,且父母或其他法定监护人具有长沙县职工基本养老保险证明(至少2024年6月至2025年5月连续缴纳满一年)。

三、公办小学一年级和初中一年级入学要求

小学一年级新生及初中一年级新生按照所属镇(街道)在对应片区进行网上报名登记。凡符合入学条件的学生,按照学区划分方案和入学办法,根据现场确认情况,采取“相对就近、免试入学、适当调剂”的原则入学。所有入学证明材料均由学校和相关职能部门进行严格审验,个人信息必须全面而准确,且遵守诚信。学区划分方案和入学办法将在5月上旬另行公布。

(一)入学基本条件

根据《中华人民共和国义务教育法》第五条规定,凡年满六周岁儿童依法注册入学。根据城区学位情况,小学一年级年龄截止日期以2025年8月31日满六周岁为准,学位富余的农村学校可根据学位情况适当延迟至10月31日,三类残疾儿童(少年)根据实际情况可适当放宽。

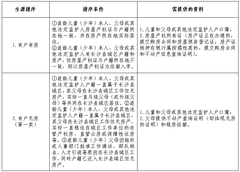
(二)入学生源排序

根据适龄儿童(少年)新生户籍和家庭住房情况,依据“房户一致”优先原则(其中,“户”是指小孩本人的户籍,“房”是指小孩本人或法定监护人即父母的房产)在对应学区内按生源排序方式注册入学。

城区生源类型及资料要求

(点击可看大图)

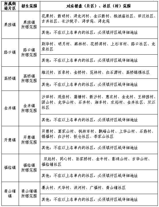
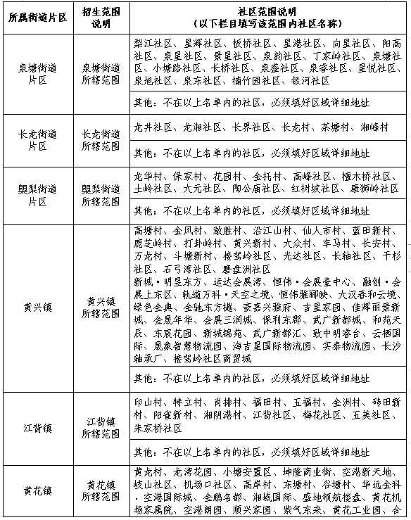
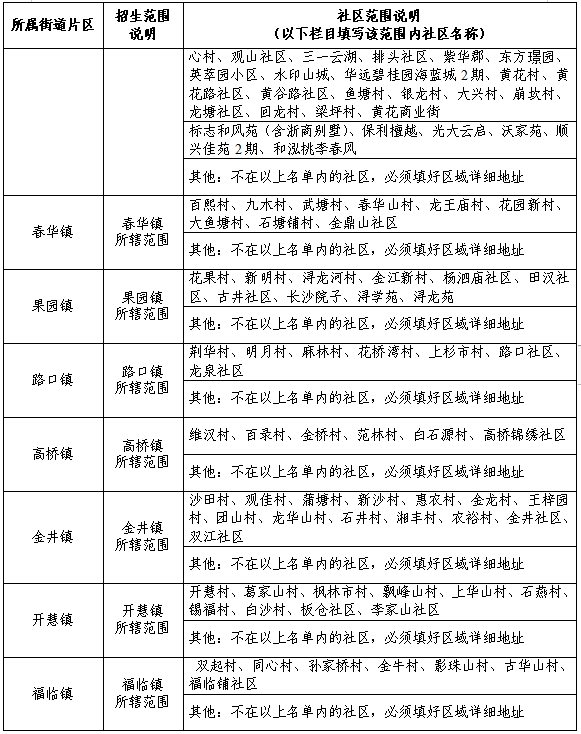
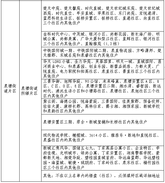
(三)小学一年级新生网上报名片区划分

新生入学网上报名以居住地所在片区划分范围为准。凡符合入学条件的学生,都必须在该片区进行网上报名登记。

小学一年级新生网上报名片区划分情况如下

(点击可看大图)

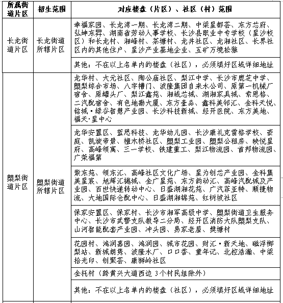
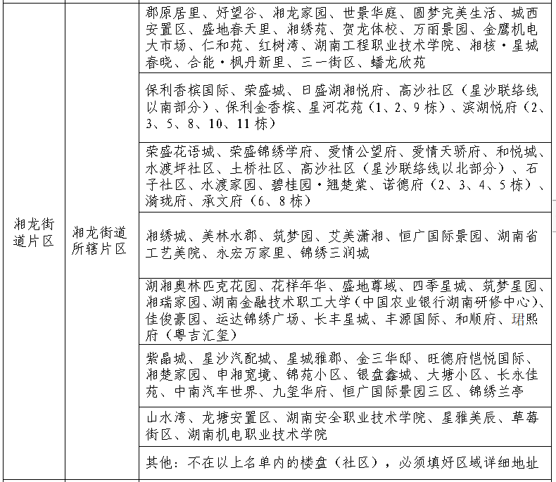
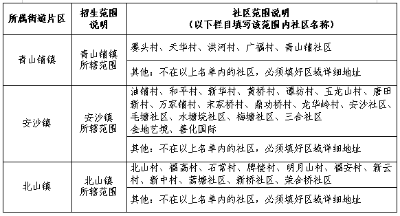
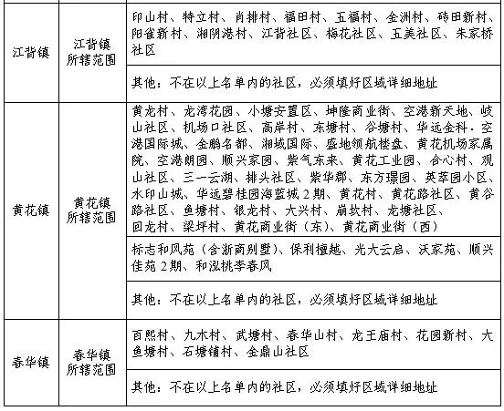
(四)初中一年级新生报名片区划分

初中学校入学网上报名以实际居住地所在片区划分范围为准。凡符合入学条件的学生,都必须在该片区进行网上报名登记。

初中一年级新生网上报名片区划分情况如下

(点击可看大图)

四、新生报名入学咨询及监督电话(周一至周五上午9:00—12:00,下午1:00—5:00,夏秋季作息时间:下午1:30—5:30)

(一)咨询电话

1.黄兴教育集团(湘龙街道片区、黄兴镇、福临镇)

湘龙街道片区

小学部:0731-81878788

小学部:0731-81878588

黄兴镇、福临镇片区

小学、初中部:0731一86880100

地  址:湖南师大附中星沙实验学校

2.百熙教育集团(湘龙街道片区、开慧镇、春华镇)

电  话:0731-86243471

地  址:长沙市百熙实验中学

3.松雅教育集团(星沙街道片区、路口镇)

小学部:0731-81809105

初中部:0731-84019182

地  址:长沙市松雅湖中学

4.特立教育集团(星沙街道片区、高桥镇)

学部:0731-84028131

地  址:长沙市百熙实验小学

初中部:0731-86399377

地  址:长沙市特立中学

5.圣和教育集团(泉塘街道片区、金井镇)

小学部:0731-84080213

地 址:长沙市泉塘第二小学

初中部:0731-84079802

地  址:长沙市泉塘中学

6.田汉教育集团(泉塘街道片区、果园镇、青山铺镇)

小学部:0731—86369767      

地  址:长沙市天华第二小学 

初中部:0731-81868576

地  址:长沙市天华中学

7.昌济教育集团(长龙、㮾梨街道片区、安沙镇、北山镇)

小学部:0731-86186787

地  址:湖南第一师范学院星沙实验小学 

初中部:13975889744

13574891268

地   址:长沙市梨江中学

8.临空教育集团(自贸临空片区、黄花镇、江背镇)

电  话:0731-86390085

地  址:长沙市自贸临空实验学校

(二)技术支持

电  话:

0731-85220959/13662539542

(二)监督电话:

长沙县教育局阳光服务中心:

0731-84012412

长沙县教育局基础教育科:

0731-84011704

长沙县教育局成职民幼科:

0731-84011860

长沙县教育局督导(监审)科:

0731-84011865

(清明节假期请拨打教育局值班电话:0731-84011125)

长沙县教育局

2025年3月31日

来源:微星沙

来源:潇湘晨报
声明:转载此文是出于传递更多信息之目的。若有来源标注错误或侵犯了您的合法权益,请作者持权属证明与本网联系,我们将及时更正、删除,谢谢。 邮箱地址:newmedia@xxcb.cn

继续阅读(剩余50%
查看全文
我要举报

精彩推荐